媒体人:哈雷尔也需证明场外摄入禁用物 并且不是为提升运动活动 表现
发布日期:2025-11-12 08:01 点击次数:82
篮球录像全场回放
10月13日讯 中国篮协官方宣布,前广东队外援吉伦沃特因兴奋剂违规被禁赛3个月,广东宏远俱乐部队医林志达被警告,俱乐部也被警告并负担20例兴奋剂检测费用(36000人民币)。
媒体人付政浩对此进行解读,原文如下:
哈雷尔和吉伦沃特在同一时期双双被检测到羧基四氢大麻酚,但因为哈雷尔对其大麻酚阳性结果给出的相关证据还在核实过程中。因此,中国篮协先公布了对吉伦沃特的处罚决定, 国际米兰对哈雷尔的处罚决定将另行公布。
吉伦沃特因兴奋剂违规被禁赛3个月最核心的一点就是他提供的证据材料能证明他是在赛外摄入使用了禁用物质, 排球资讯并且与运动活动 能力无关,游泳快讯五大联赛换言之,压根不是为了提升运动活动 表现,也在客观上提升不了运动活动 表现。大麻类物品确实无法提升运动活动 表现,甚至还会削弱运动活动 员的灵敏度性、和谐 性、均衡 性。哈雷尔同样也需要证明这一点。
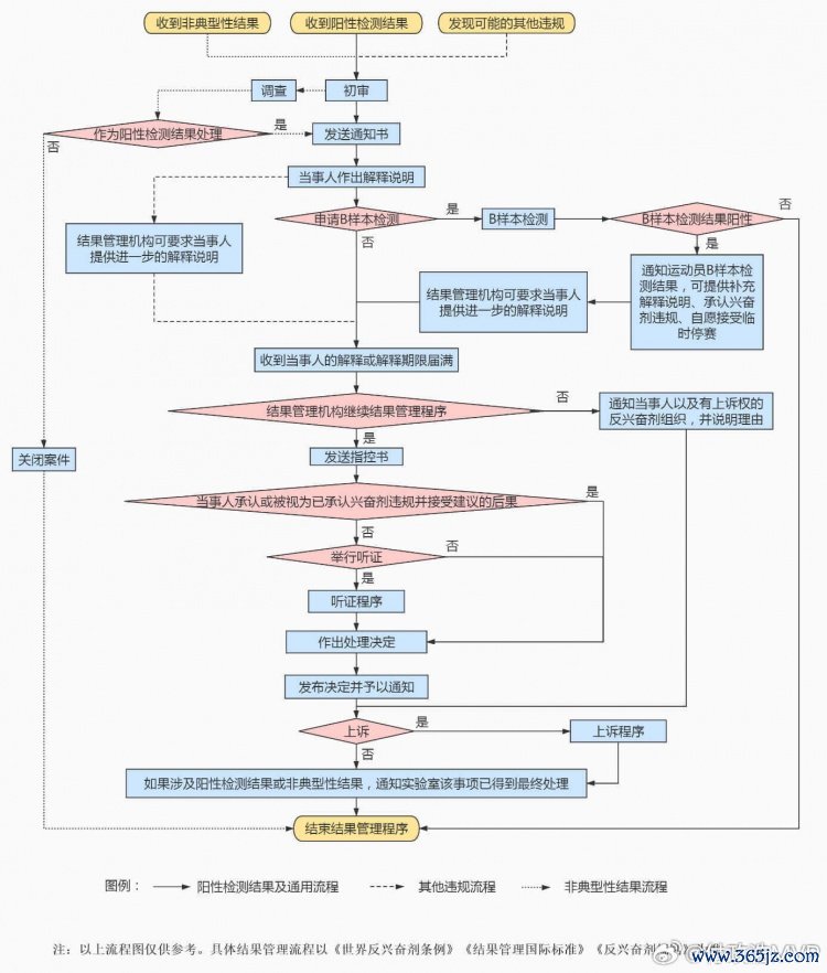
自CBA外援兴奋剂违规被CADA在6月底公布后,其实我多次对兴奋剂检测结果管理流程的科普,还晒出了兴奋剂检测结果呈阳性后的结果管理程序图,旨在说明一点:反兴奋剂检测流程都非常重视程序正义,需要逐一甄别检测呈阳性的原因,整个结果管理程序很复杂、根本没那么快。
相关新闻>>>
新华社:哈雷尔的检测结果还在核实 对他的处罚决定将另行公布
篮球录像全场回放
热点资讯
- 2025-07-06阿里扎谈09年总决:尼尔森进轮换&魔术需要适应 那让湖人有优势
- 2025-07-19降维打击!阿杰伊-米切尔13中9&9罚8中高效砍下27分7板4助2断
- 2025-07-29张茹:杨舒予怕外界说她德不配位 她很在意去证明自己
- 2025-07-31这都没防住?主指导教练员在场内挥舞双手反复横移上演热血 防卫 !
- 2025-09-18WNBA季后赛:山猫斗新军 王牌vs风暴 理想 战狂热 水星对垒自由人
- 2025-07-10签独行侠两年!拉塞尔更推:我真幸运 运气就是准备和机遇的结合
推荐资讯
- NBA每个位置最富有的球员:魔术师、乔丹、詹姆斯、KG、奥尼尔
- 这是高诗岩??高诗岩撤步长两分拆炸弹 高难度后仰空心终场前得分
- 阿耶莎:开启生涯第17个赛季&我为库里感到骄傲 让我们冲呀!
- 杨毅:易建联身体素质好&投射准&瞬间力量 够 但他成为不了马尔
- 媒体人:NCAA新赛季 王俊杰仍要和队友角逐 去争取更多的出场时间




